This algorithm is able to calculate the Surface Point by fitting a local 2-curvatures manifold on the scan points within the circular area defined by the horizontal and vertical clipping parameters.
This method is especially useful when you need to calculate surface points on fillet surfaces.
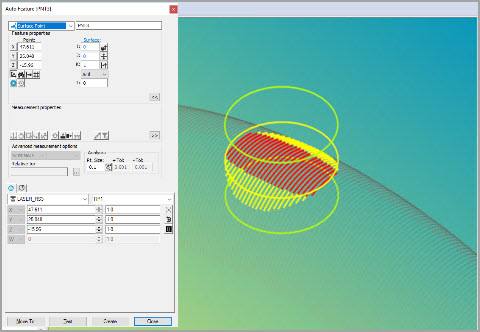
The pictures below show the comparative results of algorithms applied to a point on a 2-curvatures filleted surface for the following:
Extended Surface Point
Extended Spherical Surface Point
Extended Planar Surface

Extended surface point details

Extended spherical surface point details

Extended planar surface point details
If a log file is enabled, additional results from the calculation of Extended Surface Points are available in the WaiFE_Debug.txt file found in the C:\ProgramData\Hexagon\PC-DMIS\2022.1\NCSensorsLogs\FeatureExtractor folder:

The Condition Indicator (CI) value is a number from 0 (zero) to 1 inclusive. It indicates the quality of the points distribution. 0 (zero) indicates a poor distribution, and 1 indicates a good distribution. Generally, a value greater than 0.4 is considered to be acceptable.