このアルゴリズムでは、水平および垂直の切り取りパラメータによって定義される円形エリア内の走査点にローカルの 2 曲率マニホールドを当てはめることにより面上点を計算することができます。
この方法は特に切り開き面の面上点を計算する必要があるときに役立ちます。
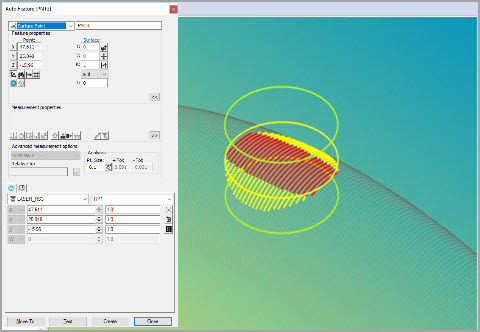
下図に、下記に対して2曲率の切り開き面上の点に適用されるアルゴリズムの比較結果を示します。
拡張された面上点
拡張球面上点
拡張平面

拡張面上点の詳細

拡張球面上点の詳細

拡張平面面上点の詳細
ログファイルが有効な場合、拡張面上点の計算からの追加結果が C:\ProgramData\Hexagon\PC-DMIS\2022.1\NCSensorsLogs\FeatureExtractor フォルダ内のファイル「WaiFE_Debug.txt」に記載されています:

状態インジケータ(CI)の値は、0(ゼロ)から1までの数値です。点分布の品質を示します。0(ゼロ)は悪い分布を示し、1は良い分布を示します。一般に、0.4以上が容認と見なされます。