이 방법은 가로와 세로 절단 매개변수에 의해 정의된 원형 영역 내의 스캔 지점에 로컬 2- 곡률 매니폴드를 맞춰서 표면 지점을 계산할 수 있다.
이 방법은 필렛 표면의 표면 점을 계산해야할 때 특히 유용하다.
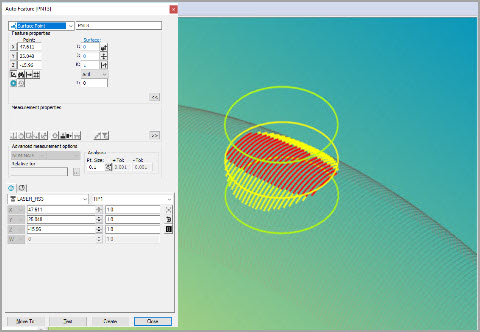
아래의 그림은 다음을 위한 2 곡률 필렛 표면의 지점에 적용되는 알고리즘의 비교 결과를 보여준다:
확장된 표면 지점
확장된 구 표면 점
확장된 평면

확장된 표면 점 세부 정보

확장된 구 표면 점 세부 정보

확장된 평면 표면 점 세부 정보
로그 파일이 활성화되면, 확장된 표면 점 계산의 추가 결과는 C:\ProgramData\Hexagon\PC-DMIS\2022.1\NCSensorsLogs\FeatureExtractor 폴더에 있는 WaiFE_Debug.txt 파일에 있다:

조건 표시기 (CI) 값은 0(영)에서 1까지의 숫자이다. 그것은 점 분포의 질을 나타낸다. 0(영) 은 좋지 못한 분포를 나타내고 1 은 좋은 분포를 나타낸다. 일반적으로, 0.4 보다 큰 값은 허용 가능한 것으로 간주된다.